Anthracobunidae
Anthracobunidae Temporal range: | |
---|---|
![]() | |
Cranial elements of anthracobunids | |
Scientific classification ![]() | |
Kingdom: | Animalia |
Phylum: | Chordata |
Class: | Mammalia |
Clade: | †Anthracobunia |
Family: | † Wells and Gingerich, 1983 |
Genera[1][note 1] | |

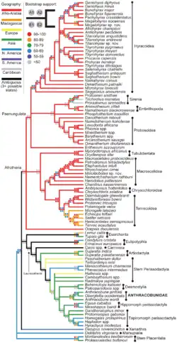
Anthracobunidae is an extinct family of stem perissodactyls that lived in the early to middle Eocene period. They were originally considered to be a paraphyletic family of primitive proboscideans[3] possibly ancestral to the Moeritheriidae and the desmostylians. The family has also thought to be ancestral to the Sirenia.[4]
They superficially resemble the Moeritheriidae in both size and cheek tooth morphology, but lack their characteristic tusks. They were relatively small, ranging in size from 1 to 2 m in length. They are known only from fragmentary remains (mainly teeth) from Eocene deposits of the northwestern part of the Indian subcontinent. Recently excavated fossils with well-preserved jaws and teeth demonstrate that these animals were either perissodactyls[1][5] or else part of a more primitive sister group to the perissodactyls.[6] The anthracobunids were probably amphibious and lived in marshy environments. Analyses of stable isotopes and long bone geometry suggest most anthracobunids fed on terrestrial vegetation, but lived near water.[1] The same cladistic analyses that prompted their new placement also imply that the semiaquatic marine desmostylians, another putative non-African afrotherian group, were closely related to the anthracobunids.[1][6]
Notes
- ^ Ishatherium, Hsanotherium, Indobune and Nakusia, formerly assigned to Anthracobunidae,[2] have been removed by the authors of a 2014 cladistic analysis, while most specimens formerly referred to Pilgrimella and Lammidhania have been transferred to Anthracobune.[1]
References
- ^ a b c d e f Cooper, L. N.; Seiffert, E. R.; Clementz, M.; Madar, S. I.; Bajpai, S.; Hussain, S. T.; Thewissen, J. G. M. (2014-10-08). "Anthracobunids from the Middle Eocene of India and Pakistan Are Stem Perissodactyls". PLOS ONE. 9 (10): e109232. Bibcode:2014PLoSO...9j9232C. doi:10.1371/journal.pone.0109232. PMC 4189980. PMID 25295875.
- ^ Anthracobunidae in the Paleobiology Database. Retrieved July 2013.
- ^ Gheerbrant, E; D. Donming; P. Tassy (2005). "Paenungulata (Sirenia, Proboscidea, Hyracoidea, and Relatives)". In Kenneth D. Rose; J. David Archibald (eds.). The Rise of Placental Mammals: Origins and Relationships of the Major Extant Clades. Baltimore: Johns Hopkins University Press. pp. 84–105. ISBN 080188022X.
- ^ Wells, N.A.; Gingerich, P.D. (1983). "Review of Eocene Anthracobunidae (Mammalia, Proboscidea) with a new genus and species, Jozaria palustris, from the Kuldana Formation of Kohat (Pakistan)" (PDF). Contrib. Mus. Pal. Univ. Michigan. 26 (7): 117–139. OCLC 742731409.
- ^ Qiu, L. (2014-10-08). "Ancient "Oddball" Mammal Reshuffles Family Tree?". National Geographic Society. Archived from the original on 2014-10-11. Retrieved 2014-10-11.
- ^ a b Rose, K.D.; Holbrook, L.T.; et al. (2019). "Anatomy, relationships, and paleobiology of Cambaytherium (Mammalia, Perissodactylamorpha, Anthracobunia) from the Lower Eocene of western India". Journal of Vertebrate Paleontology. 39 (sup1): 1–147. Bibcode:2019JVPal..39S...1R. doi:10.1080/02724634.2020.1761370. S2CID 226263139.